Optimizing Government Compliance

Setting the gold standard for compliance reporting to ensure customers meet regulations every time without fail.

Compliance Should Be Simple

TraceLink’s compliance applications generate supply chain event reports corresponding to the requirements in the country specific to each application. Compliance users can search, view, and manually generate reports based on these supply chain events.

These compliance applications made up half the bread and butter of TraceLink’s business, yet their compliance experience had remained inconsistent and frustrating to navigate for years.

In my time at TraceLink as the compliance design lead, I  was tasked with streamlining and templatizing the compliance applications both to enhance the user experience and to simplify the development process for future compliance applications. 

Challenges


Too Much Variation
Many individual compliance applications included features that were specific to the laws and regulations of the countries they corresponded to, making it difficult to templatize features across all current and potential future applications.

Establish New Patterns
TraceLink was in the process of undergoing a significant rebrand effort and the compliance experience needed to adhere to a newly developed framework.

No New Development
The components for the template were restricted to what had already been fully developed in order to cut down on further development debt. No new components could be designed.

User Research

To gather insights, I ran 10 user research interviews with compliance users.

  • Through my research I determined that compliance users wanted a quick in-and-out experience, as interfacing with compliance reports is most often a simple daily task. No muss, no fuss.

  • Users had consistently complained of difficulty locating reports, confusing workflows, and inconsistent verbiage in field labels and section headers.

  • The workflow itself was also difficult to navigate, as it was split between multiple applications and had limited filtering options.

The Compliance applications consisted of three major workflows;

  1. Searching compliance reports

  2. Generating compliance reports

  3. Viewing compliance report details

These workflows needed to be combined in a seamless experience that offered users easy access to all their tasks.

Determining the Workflow

Analysis; Search Reports

Users access this screen to locate reports that have either been automatically or manually generated and to identify issues.

  • Filtering for reports feels immediately overwhelming due to a disorganized array of options.

  • Unnecessary actions are taking up prime real estate above the fold.

  • Stacking multiple column labels makes the table difficult to read. According to the interviews I conducted, many of these options aren’t even helpful to users when trying to identify a specific item in the table.

Analysis; Generate Reports

Users access this screen to manually generate event workflow reports.

  • A major issue with the original compliance applications was that the feature for manually generating reports was housed in an entirely separate application, making it very difficult to locate.

  • Report types for every individual compliance application are displayed all together in alphabetical order with no filtering options for ease of navigation.

Analysis; View Report Details

Users access this screen to view the details of a report in order to verify information, identify issues, or audit shipments.

  • The report details screens were the ones with the most variables. No two reports are alike; sections and field labels vary country to country. 

  • They’re also in desperate need of standardized language. Fields in different reports with identical information are sometimes labeled differently, leading to user confusion.

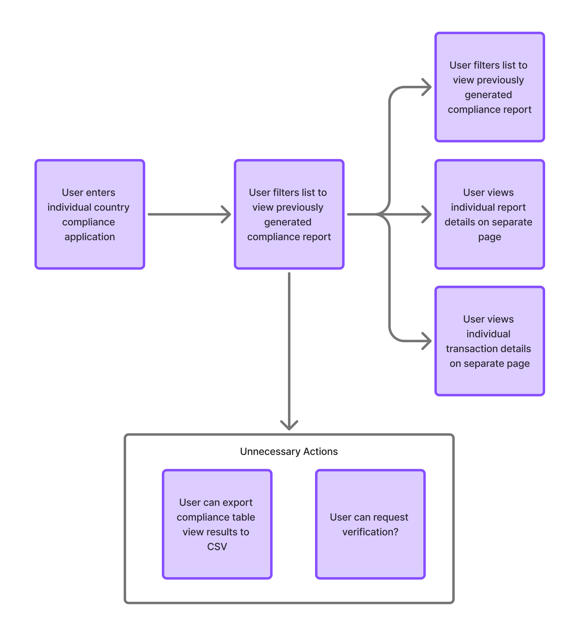
User Flow Analysis; Search & View Report

The workflow for searching and viewing available compliance reports was simple but it left a lot to be desired. Especially as manually generating new reports wasn’t an action available from this page.

User Flow Analysis; Generate Report

The user was required to access an entirely separate application in order to manually generate compliance reports, which was a real hassle when trying to maintain a speedy workflow.

Solution Proposal

  • I needed to design a unified experience for gathering reports across multiple countries and a gold standard template for compliance reports.

  • The workflow itself needed the most updating in order to unify the compliance applications and ease users into the new experience.

  • The look and feel also needed to be updated in order to align with TraceLink’s rebranding effort.

  • Finally, all available compliance reports needed to be sorted and audited in order to determine the most common section and field types, which would then be standardized across all compliance applications to aid in templatization.

User Flow; Compliance Hub

The new user flow for the main compliance hub encompassed all the major use cases in one place. Users could now see everything they needed from one location and wouldn’t have to leave the compliance hub to complete any necessary actions.

Streamlining the Workflow

  • I designed an updated compliance experience combining all the compliance applications in one place, making it an easy hub for users to quickly access and complete their tasks. 

  • Actions such as filtering and generating new reports were simplified and much easier to locate directly on the compliance home page.

  • To keep users on the compliance home page I utilized a variety of overlay panels to achieve seamless navigation between viewing report details and user actions.

Search Reports

  • Predefined filter buttons help users find what they need much more quickly.

  • I researched the three most used filter options in order to display them prominently, while the “Show Additional Filters” button allows the user to search more specifically without taking up valuable space on the default page.

  • The columns have also been pared down to the most important identifying information, while additional information is available in an information overlay panel the user can access through the actions menu.

  • The overlay panel also includes a link to the full report details screen.

Generate Reports

  • The generate report feature was added to the search page via a plus button in the table, which opens an overlay panel with a dropdown of all the available report types. The conditional input field loads upon selecting a report type.

View Report Details Template

  • Building a template for the report details screens required research into the various different report types we already had available across all the compliance applications and logging each section and field label. I compiled the most common sections and fields into the template and collaborated with technical writers to finalize the generic text labels.

  • The final template is a guideline for designers when designing new reports to determine the information architecture, whereas before it was more of a free-for-all for each report. Designers will still have to determine where new fields will end up but most of the repetitive grunt work has been eliminated from the process.

Impact

  • Unifying TraceLink’s compliance experience resulted in a significantly improved workflow for customers across the board. Being able to access the entire compliance workflow in one place saved users dozens of clicks per day, and sped up user workflows by an average of 20%.

  • The new compliance experience aligned well with TraceLink’s rebrand and new framework, resulting in a more technically mature and professional looking product.

  • Throughout the process of designing the compliance experience I learned about the value of the hub and spoke model, which I was able to refer back to while designing new experiences at nCino.